服务热线
18910377999

住建部《关于进一步加强建设工程企业资质审批管理工作的通知》(建市规〔2023〕3号)提出:
申请由住房城乡建设部负责审批的企业资质,其企业业绩应当是在全国建筑市场监管公共服务平台上满足资质标准要求的A级工程项目,专业技术人员个人业绩应当是在全国建筑市场平台上满足资质标准要求的A级或B级工程项目。
自2024年1月1日起,申请资质企业的业绩应当录入全国建筑市场平台。
住房城乡建设部将以实地核查、遥感卫星监测等方式抽查复核项目信息,加大对虚假信息的处理力度,并按有关规定追究责任。
自2024年1月1日起,由住建部审批的施工、设计、勘察、监理等全部资质申报,业绩必须录入全国四库一平台,且业企业业绩必须为A类,专业技术人员个人业绩要求的A级或B级工程项目,四库一平台无业绩将不再受理资质审批申请。
注意,此条内容是由住建部负责审批的全部资质,并不是只有建筑工程、市政公用工程施工总承包级资质,凡是住建部审批的资质类别均须入库。
其中施工资质7类:建筑工程、市政公用工程、电力工程、矿山工程、冶金工程、石油化工工程、机电工程施工总承包资质二升一、一升特必须要入库。
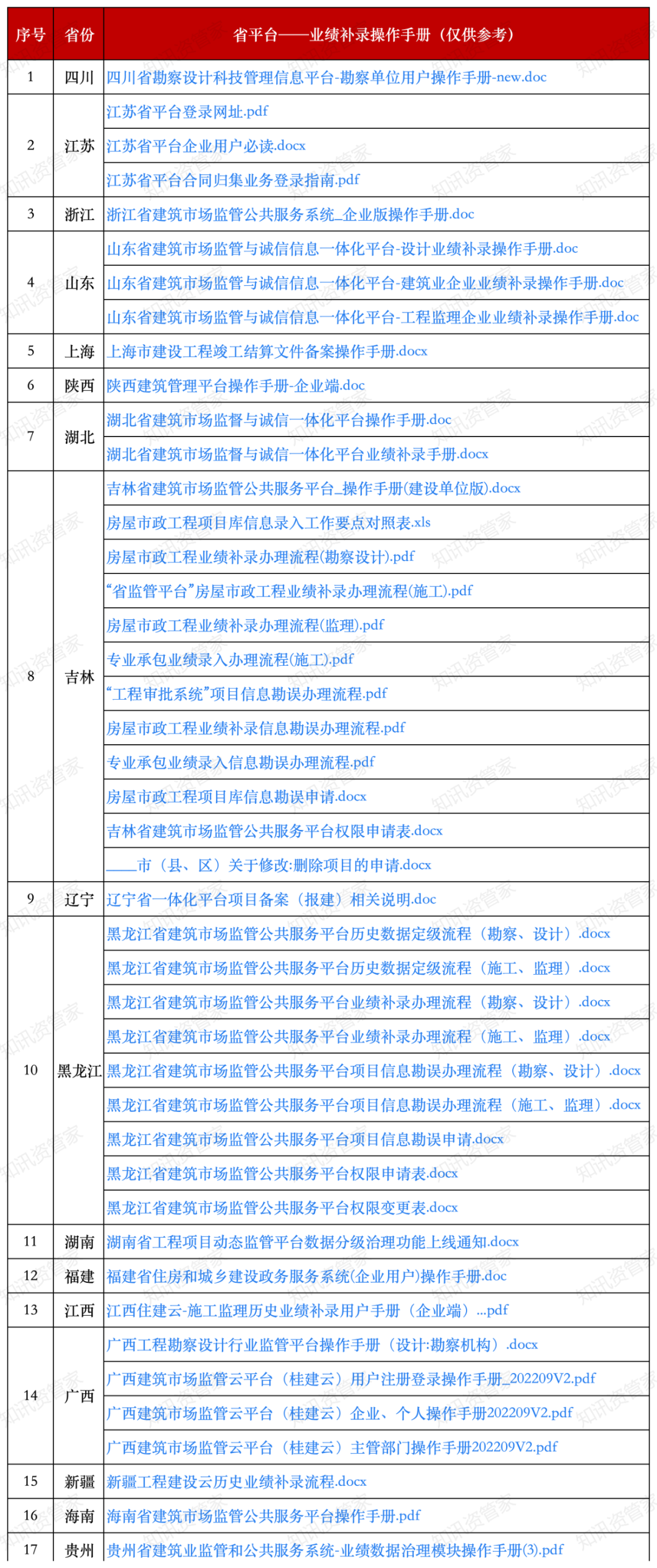
此外,多省明确:自2024年1月1日起,申请资质企业的业绩应当录入“省级监管平台”,由省级平台根据相关要求推送至“全国建筑市场平台”。交通、水利、通信、电力等专业厅局项目参照上述录入及申请流程,上报业绩由各专业厅局登录“省级监管平台”审核确认并推送至“全国建筑市场平台”。
原住建部负责资质审批的资质类别只有两项资质类别建筑工程、市政公用工程施工总承包二升一级资质申报要求为A级业绩,建筑工程、市政公用工程施工总承包一升特级资质没有要求业绩等级,那么住建部通知发布后计划资质升级申报的企业要注意了,除房建、市政总包二升一级资质外,其他均面临这挑战,但是2023年9月15日-2023年12月31日为资质申报的窗口期,除房建、市政资质外其他的目前还没有要求录入平台,注意通知要求的是业绩2024年1月1日起才执行,如果业绩没有入库的其他项资质类别的企业可以着手资质申报准备工作,赶上升级的末班车。如果赶不上末班车自2024年1月1日起,资质申报难度将更加艰难。(注:除资质申报外业绩入库要求外其他的均是2023年9月15日正式实施,房建市政总包资质升级按原政策通知要求执行。)
注意:目前资质申报有两种申报途径,一种是建管平台,也就是说业绩已经录入到了四库一平台,切已经达到标准要求。第二种就是业绩没有在平台上,且企业还想资质赶到2023年12月31日前申报的,可以选择核查意见这种方式申请。因为住建部文件中明确说明:
四、完善业绩认定方式。申请由住房城乡建设部负责审批的企业资质,其企业业绩应当是在全国建筑市场监管公共服务平台(以下简称全国建筑市场平台)上满足资质标准要求的A级工程项目,专业技术人员个人业绩应当是在全国建筑市场平台上满足资质标准要求的A级或B级工程项目。
业绩未录入全国建筑市场平台的,申请企业需在提交资质申请前由业绩项目所在地省级住房城乡建设主管部门确认业绩指标真实性。
自2024年1月1日起,申请资质企业的业绩应当录入全国建筑市场平台。申请由有关专业部门配合实施审查的企业资质,相关业绩由有关专业部门负责确认。
具体申报方式如下:

400-135-1828
1225815338@qq.com
扫码关注我们